
Introduction
The rapid evolution of artificial intelligence (AI) has the potential to revolutionise the landscape of human-AI collaboration, driving innovation, and inspiring new inventions across industries.
The landscape of Human-AI co-innovation models is complex yet rich with potential. Successful models depend on integrating technical advancements like foundation and generative models with robust governance, ethical standards, and collaborative ecosystems.
Emphasizing iterative processes, leadership, and transparency can unlock unprecedented innovations, advancing science, industry, and societal well-being.
Emerging research, practical applications, and paradigms are begining to offer a detailed understanding of how human-AI partnerships can shape the future of innovation and invention. Central to this discussion is the design of effective collaborative systems that optimize mutual trust, explainability, ethical governance, and practical integration, fostering a symbiotic relationship between human ingenuity and AI capabilities. This concept that revolutionizes the innovation process, integrating the strengths of human and AI capabilities.
Central to this concept is still the human team, which drives creativity, context, and strategic direction in addition to activity specific knowledge. This team will be augmented by an AI-enhanced framework, which supports and widens its capabilities and significantly expands their scope of innovation and invention.
What we are looking for in this endeavour is to find the set of synergies which amplify the capability of the team via co-creation. There have been numerous commentators musing over the decline of human intellect, accelerated by over-reliance on, generative AI, which I believe are missing the potential of human endeavour augmented by AI. Significant inventions are created when diverse teams bring skills, backgrounds, and experiences to address complex design challenges.
AI augmented co-creation addresses some or most of the challenges regularly faced by human teams who can greatly benefit from the targeted support of AI in the innovation space. AI provides skills and insights that complement human abilities, enhancing their capabilities and expanding the creative space.
Visualizing the Foundations of Cognition Augmentation
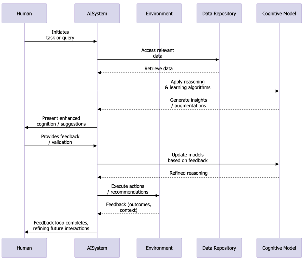
To comprehensively understand cognition augmentation within human-AI collaboration, a detailed mermaid sequence diagram is instrumental. This diagram encapsulates the core processes, entities, and feedback mechanisms involved in cognitive enhancement via AI systems:

Narrative of the Sequence Chart:
This sequence illustrates a cyclical process where human intention triggers AI-mediated cognition augmentation. The AI system accesses relevant data repositories, processes information through models that mimic or extend human cognition, and presents outcomes for human validation. Feedback from the environment and human responses serve as iterative inputs to continually refine the AI’s cognitive models, enabling increasingly sophisticated augmentation. This dynamic interaction exemplifies the synergistic nature of human-AI collaboration aimed at amplifying cognitive capacities
Core Concepts and Entities in Cognition Augmentation

Read more about Co-Innovation models in this in-depth report:





Leave a comment